ca88简介
全球结构
向导团队
生长历程
企业文化
声誉资质
手艺立异
笔直整合
规模制造
营业一连性
质量管理
国际一流客户
解决计划
OEM营业
应用领域
财报信息
可一连生长
ESG报告
人才理念
员工生长
招聘通道
公司要闻
展会运动
公司运动
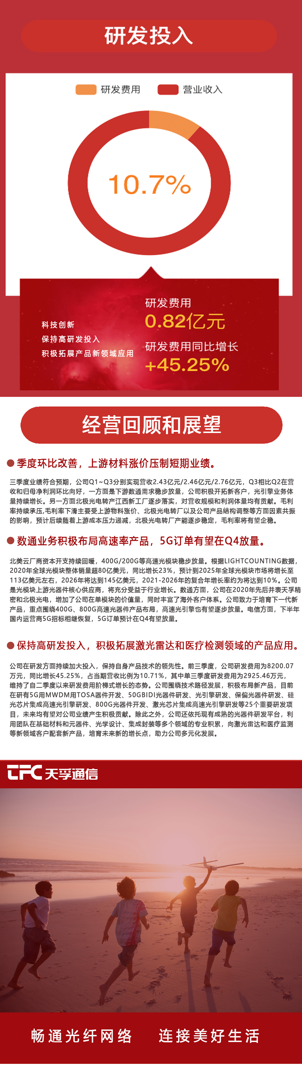
ca88通讯10月26日宣布2021年三季报:2021年第三季度公司实现营收2.76亿元,,,,,,,同比增添4.61%,,,,,,,实现归母净利润0.75亿元,,,,,,,同比下滑14.80%。。。。。。前三季度归属于母公司所有者的净利润2.13亿元,,,,,,,同比镌汰0.7%;;;;;;;;营业收入7.66亿元,,,,,,,同比增添16.63%。。。。。。
备注:图表中剖析看法泉源于中泰通讯与科技研究中心,,,,,,,仅供参考,,,,,,,不代表任何投资建议。。。。。。